06-04-2025 05:09 AM
We are adding an IP based PA system to our high school. The high school is made up of three buildings (separate vlans) that all connect back to a core router. The push-to-talk microphones (also IP) are in various offices at each HS building connecting to endpoint switches.
The problem is that the multicast is only traveling downstream. It never gets back up to the core so it can come back down to the other buildings.
If we plug the PTT mic into the last switch, only the PA speakers on that switch get the stream.
If we plug the PTT mic into the first switch in the series then all of the downstream switches get the stream. The stream never leaves the network closet to go to the other closets in the building or up to the core.
What commands do I use on these 7150's to tell it to pass the streams up to the previous switch all the way to the core?
All of the PA devices are on the building default DHCP vlan.
We have set the following at the global level.
---
ip multicast passive
ip multicast version 3
ip pimsm-snooping
---
What am I missing?
Thank you for any guidance.
06-04-2025 07:49 AM
Hi DrBobGulick
Thank you for reaching out to us.
To assist you better, could you please confirm whether the PA server and the speakers are on the same subnet or different subnets? Additionally, it would be helpful if you could share a network topology diagram that includes details on where the PA server and microphones are connected.
Also, kindly let us know the vendor or make of the PA server and microphones being used in this setup.
Thank you
06-04-2025 09:31 AM
Thank you.
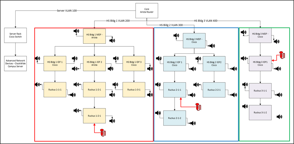
The IP based PA / Clock devices are on different subnets depending upon the building. The PA / Clock server is on a different subnet from the buildings. The server is only involved with controlling the clock displays and playing pre-recorded audio through multicast. Those sounds, went sent from the server, are multicast and they are making it from the server to the core to all of the buildings PA / Clock speakers.
If the audio is live, it is coming from one of the end-point Push to talk IP based microphones. Those mics are initiating the multicast. The multicast is only going to the local switch ports and down stream when there is a downstream switch.
The vendor is Advanced Network Devices - https://www.anetd.com/products-categories/ip-displays/
Here is a stylized layout.
06-05-2025 06:58 AM
Hi DrBobGulick
Thank you for reaching out to us.
Since the speakers are distributed across different subnets, I assume you're using PIM Sparse Mode on your Layer 3 switch to support multicast routing.
Below are a few helpful links you can refer to for verifying and configuring multicast (PIM Sparse Mode) on your switches:
PIM Sparse
Enabling PIM Sparse
Configuring BSRs and RPs for PIM Sparse
On the L2 switch below link would help you verify the configuration
Configuring the IGMP Snooping Mode and Version for a VLAN
Thank you
06-28-2025 11:25 AM
"To-sent-multicast-originating-at-device" refers to multicast traffic that is sent from a specific device and is destined for multiple recipients on the network. Multicast is a communication method used to efficiently send data to a group of interested devices simultaneously, without sending multiple individual copies. outsource business services bpo This metric or setting is often used in networking or diagnostics tools to monitor how many multicast packets a device is originating.
